思政资源库

思政资源库

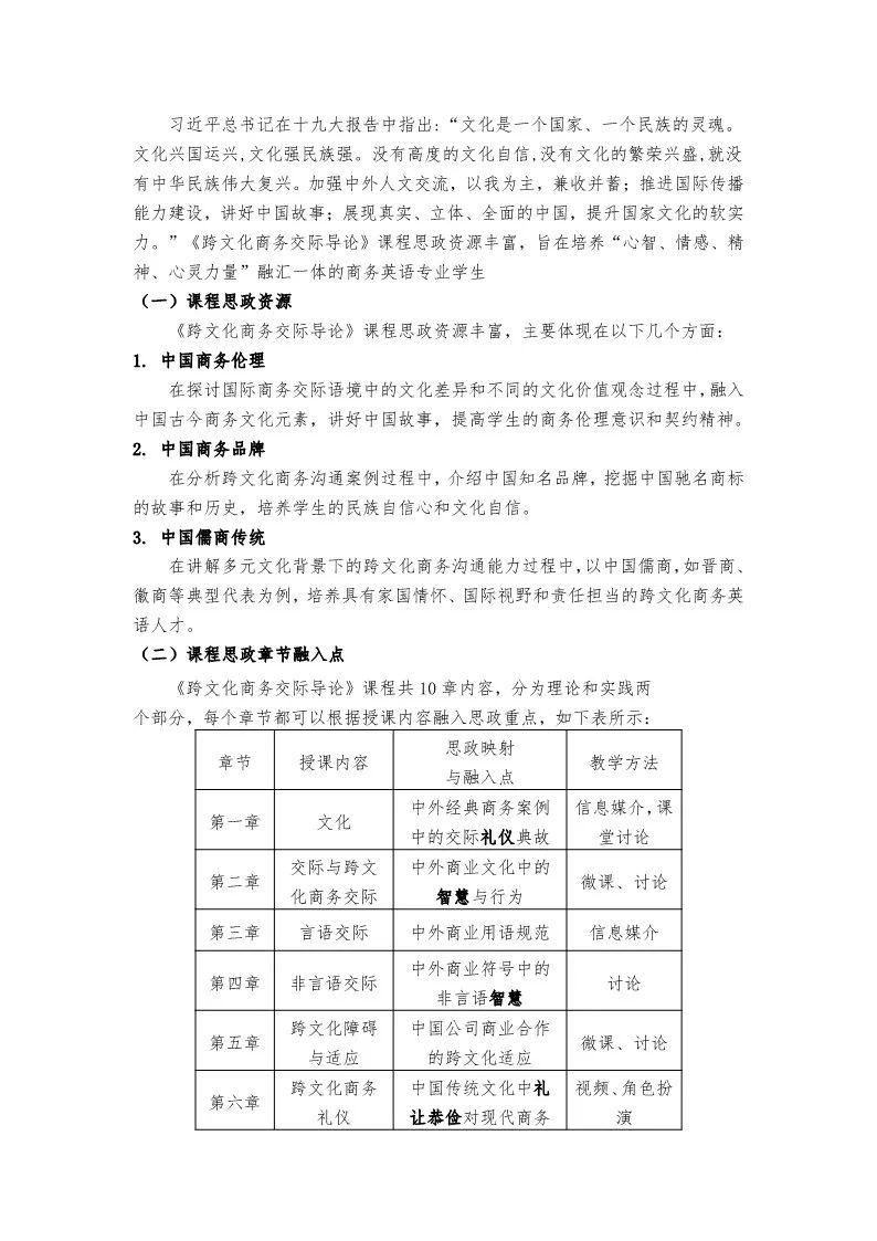
优秀课程思政教学设计-《跨文化商务交际导论》

资料来源:思政研究院    时间:2022-12-13 13:15:41   浏览次数:

本文分享了优秀课程思政教学设计-《跨文化商务交际导论》,供各位老师学习参考。

图片

图片

图片

图片

图片

图片

图片

图片

图片

图片




版权所有:金年会|金年会·jinnianhui(值得信赖)诚信至上 —— 课程思政教学研究中心

地址:黑龙江省哈尔滨市南岗区学府路5号