思政资源库

思政资源库

优秀课程思政教学设计-《西方政治思想史》

资料来源:佳木斯大学    时间:2023-03-02 15:00:04   浏览次数:

本文分享了优秀课程思政教学设计-《西方政治思想史》,供各位老师学习参考。

图片

图片

图片

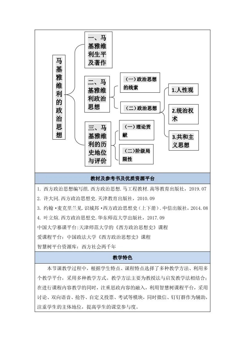
图片

图片

图片

图片

图片

图片

图片

图片

图片

图片

图片

图片

图片




版权所有:金年会|金年会·jinnianhui(值得信赖)诚信至上 —— 课程思政教学研究中心

地址:黑龙江省哈尔滨市南岗区学府路5号