思政资源库

思政资源库

课程思政优秀教学案例展示

发布人:王英奇     资料来源:杭医护心人    时间:2024-09-01 14:01:50   浏览次数:

课程介绍

《外科护理学》是护理学专业的核心课程,属于必修课。是阐述和研究对外科疾病病人进行整体护理的一门临床护理学科。主要内容包括外科护理学总论及外科常见疾病的围手术期护理。通过本课程的学习,使学生能够运用外科护理学的基本知识分析和解决外科疾病的护理问题。在教学过程中贯穿思政教育,培养学生职业道德、人文关怀以及科学精神。

课程思政案例

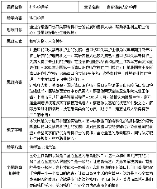
案例一

图片

案例二

图片

案例三

图片


版权所有:金年会|金年会·jinnianhui(值得信赖)诚信至上 —— 课程思政教学研究中心

地址:黑龙江省哈尔滨市南岗区学府路5号